
2025年11月28日开yun体育网,第十七届(2025-2026)虎啸奖开动典礼在北京顺利举办,美艳着品牌营销数字化边界的年度盛事弘扬拉开帷幕。
手脚品牌营销数字化边界具有专科影响力的奖项,第十七届虎啸奖搭配全新赛事体系、巨擘评审威望及多元活动矩阵而来,为行业发展注入协同共生的新活力。同期,本届虎啸奖以“耕种贸易端淑共同体”为赛当事者题,让“参与赛事”不再是单一的讲述奖项,而是融入行业生态的资源对接进口。
咱们也迎接各大品牌企业、行业公司积极讲述虎啸奖,让优质的营销试验得到行业招供,让改进的贸易理念融入“贸易端淑共同体”的生态耕种。
第十七届「虎啸奖」,弘扬开启讲述!参赛网址:case.hooxiao.com ,扫描二维码下载参赛手册



第十七届虎啸奖赛事周期差别为:征赛期、线上评审期、线下评审期、金奖答辩期、虎啸盛典。(17届虎啸奖全年赛事日程公布)

第十七届虎啸奖赛事进程可张望下方图片。



本届虎啸奖参赛对象条目、参赛时刻条目、参赛作品条目、参赛进程条目可张望下方图片。



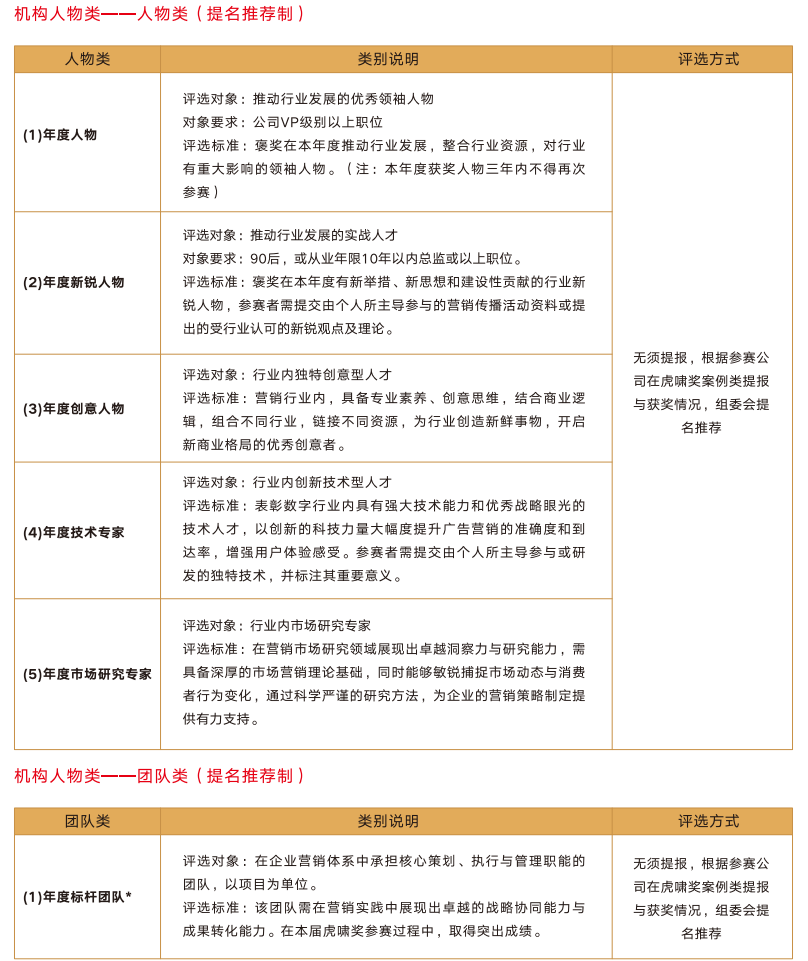
第十七届虎啸奖,共有5大类奖项成就,差别为:营销案例类、创意作品类、电商及后果营销类、本领居品类、机构东谈主物类,5大类又细分为100+子类别成就,以下为各细分类别成就概览及具体阐释,参赛公司可证据作品属性遴荐符合类别进行参赛。


01营销案例类提报条目团结个案例,最多可提报1个轮廓类类别和2个单项类类别。






02 创意作品类提报条目
团结创意类作品,最多可同期提报“创意作品类”中的2个类别。

03 电商及后果营销类提报条目
团结个案例,最多可同期提报“电商及后果营销类”中的2个类别。


04 本领居品类提报条目
团结本领居品,最多只可同期提报“本领居品类”中的1个类别。

05 机构东谈主物类提报条目品牌类:团结个品牌,最多可同期提报“机构东谈主物类-品牌类”中的1个类别;团结个东谈主物,最多可同期提报“东谈主物类”中的1个类别。


机构类:接续提名制。公司类和东谈主物类不必提报,证据参赛公司在虎啸奖案例类提报与获奖情况,组委会提名保举。



通过十六年来的口碑、资源、才智到趋势细察的全场合千里淀,虎啸奖已不单是是赛事平台,更是能为参与者创造多重中枢价值的优质生态载体。
虎啸奖,是趋势前沿细察的携带平台。第十七届虎啸奖围绕“耕种贸易端淑共同体”主题,升级赛事体系,新增或转念ESG社会营销、出海营销、腹地生涯等多类赛谈,还设年度标杆团队奖,能精确匹配不同企业的业务标的,助力企业在契合自身的边界展示实力,鼓励行业协同发展。
虎啸奖,是专科才智升级的成长平台。由虎啸奖-南京大学-智子云,三方团结研发的“智小虎2.0”模子,比较智小虎1.0,2.0版块已毕了从“单一评估器具”到“全链路自进化系统”的中枢越过,升级为基于多智能体团结的自进化数字营销垂直大模子,障翳需求到后果的全链路就业。智小虎后续版块将围绕垂直边界大模子的落地与优化,完善模子微调与自进化机制,并捏续适配企业专有化部署需求,可为参赛企业提供战术救援,晋升参赛效力与案例质料,为企业赋能。
虎啸奖,是资源高效流通的生态平台。虎啸奖搭建“案例、学问、资源”分享平台,线上线下结合展示优质案例、分享行业讲述与趋势细察,还举办多类线下活动促进资源对接,企业参与可获取实战老师、前沿学问,拓展合作渠谈,已毕多方共赢。
从巨擘背书到资泉源通,从才智升级到趋势细察,参与第十七届虎啸奖的价值早已卓越争夺奖项自己。不管是寻求破圈的品牌方、渴慕证明实力的代理机构,也曾期待拓展合作的本领就业商,齐能在虎啸奖的平台上找到属于我方的价值增长点。

第十七届虎啸奖征赛周期为2025 年11月28日 - 2026 年3月20日,品牌企业、代理公司、本领就业商等均可登录虎啸奖官方提报系统(case.hooxiao.com),完成注册与奖项提报。
此外,虎啸奖组委会将在征赛时代举办多场奖项本色携带会,邀请历届获奖企业代表与评审巨匠分享老师,具体时刻可热心 “虎啸奖” 官方公众号获取。
